US-20250388290-A1 I Seite 23 Bild 0001
Mehr Fotos im Album "GetriebemotorPatentSRAM":
US-20250388290-A1 I Seite 33 Bild 0001
Where the magic happens...
So sehen die Sperrklinken selbst aus.
Die Nockenwelle ist fürs Schalten zwischen den Gängen zuständig.
US-20250388290-A1 I Seite 23 Bild 0001
Das Gehäuse hat Öffnungen für die Sperrklinken.
US-20250388290-A1 I Seite 16 Bild 0001
US-20250388290-A1 I Seite 15 Bild 0001
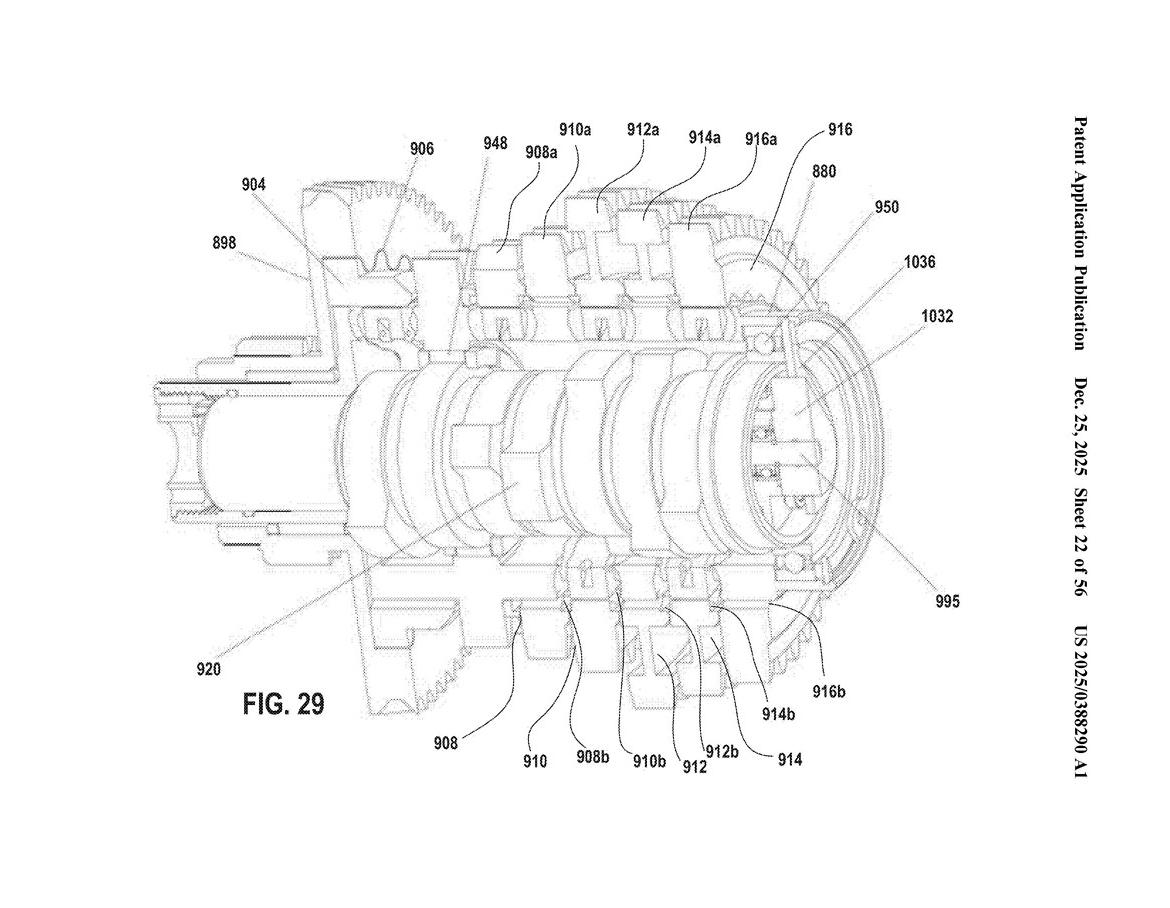
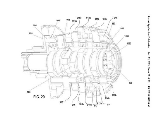
Das Getriebe selbst kommt mit 6 Getriebepaarungen und der Antriebspaarung.
Die gegenüberliegende Ansicht des Gehäuses zeigt die Bauraum-Entkopplung von E-Antrieb und Getriebe.

US-20250388290-A1 I Seite 23 Bild 0001 im Album GetriebemotorPatentSRAM

Noch keine Kommentare.

nächstes Foto vorheriges Foto L Gefällt mir S Einbetten I Aufnahmedaten O Weitere Aktionen

Foto-Infos

MSTRCHRS
30.12.2025, 10:41
?
601
0
News 2025
GetriebemotorPatentSRAM

Benutzer auf diesem Bild

  • Noch keine User markiert.

Teilen und einbetten

Einbetten mit BBCode oder HTML

Bildgrößen

Foto melden